智行千里, 造想未来

MORE +
电磁仿真

技术内容

流体仿真
Technical content
新闻资讯
结构仿真

设计仿真:Marc 2025调用前分析状态铆接实例解读

来源: | 作者:佚名 | 发布时间: 2026-01-15 | 147 次浏览 | 🔊 点击朗读正文 ❚❚ | 分享到:

Marc 2025版本新增了许多实用功能,下面我们就通过具体的案例来进行解读。今天要分享的是调用前分析状态铆接实例,本示例着重介绍了在多个接触体参与且其中一个部件使用重网格的情况下,如何使用先前的分析状态。

 

调用前分析状态铆接实例 

调用前分析状态铆接实例

简介

此示例展示了分析中使用先前分析状态的过程。示例的第一阶段执行铆接操作,将两个部件连接起来。此操作是在仅包含铆钉周围区域的较小模型上完成的。第二阶段将铆钉连接的两个零件拉伸增大成最大的零件,第一阶段模型相当于第二阶段模型的一部分,然后将先前分析状态的残余应力和应变状态映射到新的模型中。本示例的目标是展示新版本Marc在调用前分析状态的功能改进。

 

两个模型如图1所示。初始模型用于执行第一阶段的铆接形成分析。它将这个模型与从后处理文件中网格化的铆钉网格结合起来如图2所示。

 

两个阶段的模型 

1:两个阶段的模型

 

第一阶段模型的设置

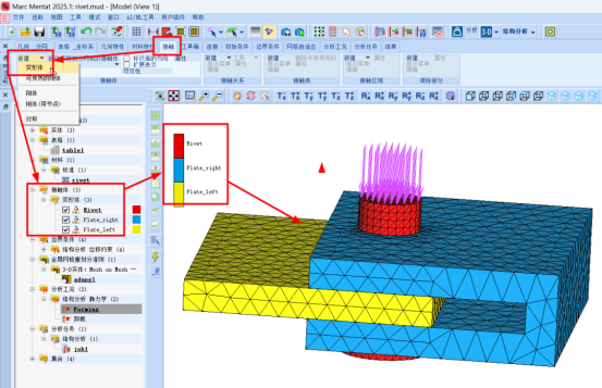
第一个模型相对简单,CAD中构建3个几何模型,进行网格划分,见图1。定义材料,设置模量,泊松比和塑性硬化曲线见图2。定义边界条件,板材两端被固定夹紧约束边界条件,2个板件通过铆钉连接在一起,确保在第二个模型中扩展时,不会位移跳跃;铆接过程通过将铆钉底部夹紧,并给铆钉顶部在y方向施加规定位移来简化建模,见图3。

 

定义材料 

2 定义材料

 

边界条件 

3 边界条件

 

接触定义:这个示例的主要目标是展示如何使用先前分析状态,而不是如何正确建模铆接过程。定义3个零件为接触体。默认情况下,所有体都会与所有其他体检查接触。由于接触发生在曲面上,我们为所有三个体启用了平滑表示,以避免曲面接触区域中出现虚假应力。同时,我们还设置了与该选项相关的C0连续性选项,以确保接触体之间没有缝隙。定义铆钉网格重划分,在铆接过程中对铆钉使用了重网格。形成分析工况,然后递交计算。

 

接触体 

4 接触体

 

网格重划分 

5 网格重划分

 

成型后结果 

6 成型后结果

 

第二阶段模型的设置

第二阶段使用带有铆钉的大板。在第一次分析中映射的应力和应变基础上,向板材施加拉伸载荷。由此产生的应力将来自铆钉成形过程中的残余应力以及第二次分析中的加载。这里的目的是将铆钉操作产生的应力影响限制在铆钉周围的区域。根据圣维南原理,远离该区域的初始应力足够小,可以忽略。

 

模型修改,第二模型使用第一阶段模型作为基础。铆钉替换为变形后的网格,板材被加长,其中包含铆钉及其周围的板材网格改变如图1所示,使用了 Solids Operation 中的 Expand Faces 选项,具体操作步骤如下所示。板材的两端扩展了30mm,并注意到在固体修改后,固体会自动重新划分网格。新的边界条件:一端被夹紧,另一端施加2mm的固定位移,拉开板材,以在铆钉上施加载荷,保持装配体的整体性。

 

几何面扩展 

7 几何面扩展

 

约束条件中心薄板x负方向运动定义 

8 约束条件中心薄板x负方向运动定义

 

前期分析状态设置:现在我们将定义前期分析状态初始条件,一是用于板材,二是用于铆钉。板材采用原始模型第一次分析的位移就会被映射,第二次分析对于铆钉采用变形体,分别见图9-10。后处理结果,列举初始导入模型和最终第二阶段仿真后的模型结果对比,见图11-12。

 

铆钉前分析结果调用 

9 铆钉前分析结果调用

 

两个板材前分析结果调用 

10 两个板材前分析结果调用

 

初始调用应力结果 

11  初始调用应力结果

 

中间板拉伸应力结果 

12  中间板拉伸应力结果

 

输入文件

所有操作可以通过点击帮助文件的按钮自动运行演示模型,点击下图播放按钮即可,见下图13 仔细阅读参照用户手册e035文件,完成案例操作。

 

点击运行帮助自动运行程序 

13  点击运行帮助自动运行程序

名称描述内容

  技术要点

相关内容

更多

品牌软件