智行千里, 造想未来

MORE +
电磁仿真

技术内容

流体仿真
Technical content
新闻资讯
结构仿真

仿真案例:Adams中的减振器模型

来源: | 作者:佚名 | 发布时间: 2024-03-07 | 453 次浏览 | 🔊 点击朗读正文 ❚❚ | 分享到:

随着仿真技术的深入,对元件的仿真精度要求在不断提升。减振器作为车辆中重要的元件,对瞬态操纵性、平顺性、载荷等都有显著的影响,再叠加国内对连续控制减振器(CDC)落地的火热研究,使得做车辆动力学的工程师也必须重视对减振器的研究。

 

回顾动力学中减振器的建模,一般分为两种:一种是面向结果的,即引用F-V曲线、引用F-S曲线,这里又可以分为(1)直接引用简化的曲线,或者(2)通过添加数学模型,引用带有滞回特性的曲线,或者(3)建立半经验模型,引用曲线。以上这种都可以称为黑盒子模型。

 

另外一种就是白盒子模型,即面向减振器结构的,这种模型对于协助理解减振器原理、减振器调校、减振器控制都更有价值,难度也更大。参考文献[1-7]都是面向结构的研究。

 

减振器工作及建模原理

可以在非常多的资料上找到减振器的工作原理。简而言之,活塞上面有两个阀(流通阀、复原阀),底座上有两个阀(压缩阀、补偿阀);压缩过程:液体先经流通阀从下腔到上腔,由于存在体积差,压力不断增大,打开压缩阀后,再经压缩阀出去到贮油腔;复原过程:液体先经复原阀从上腔到下腔,不够的话,再经补偿阀从贮油腔到下腔。

Adams中的减振器模型 

1 双筒减震器的工作原理图(来源于汽车维修技术网)

 

建模原理也主要体现在两个方面[3,4]:(1)是压力模型(pressure-model)-利用质量守恒推导各腔压力与活塞杆位置的关系;(2)是流量模型(flow-model),即对每个阀建立流量与压力的关系(每个阀都是由一系列简单的阀构成的),这部分难度更大。为了得到阀的特性曲线,可以对其进行试验研究,或者通过CAE技术考虑线性及非线性的变形,或者根据经验公式用多项式或者指数函数拟合。

 

02减振器建模示意

准确的建模,需要具备详细的减振器知识、推导公式的能力及组织求解的能力。本文借助软件进行建模,侧重点放在减振器工作细节及阀的原理上,软件自带的求解能力及联合其他软件的能力都是很强大的。1维的建模软件有很多,比如Matlab/Simulink、Amesim、Easy5等。

 

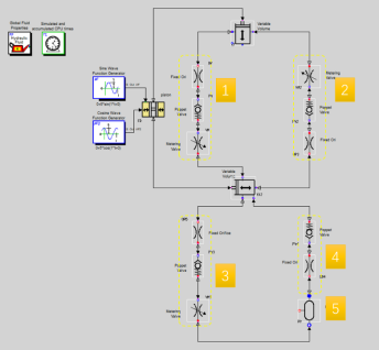
本文借助Easy5进行建模,主要参考文献[9-11]。如下图所示,其中(1)为复原阀、(2)为流通阀、(3)为压缩阀、(4)为补偿阀、(5)为贮油腔

 

Adams中的减振器模型 

2 Easy5中的减振器示意

Adams中的减振器模型 

3 示功图计算示意

 

由于缺乏对减振器细节的了解及阀系参数,未能调试出一组较圆满的参数。以上示意图亦能说明方法的合理性。

 

03模型扩展说明 

1)模型可以添加控制逻辑,从而对控制系统进行研究;

2)模型可以直接与Adams进行联合仿真,或者输出FMU的形式与Adams进行联合仿真,评估控制系统、液压系统对整车的影响;

3)模型可以配合驾驶模拟器应用到虚拟调校领域。

 

参考文献:

[1] Lang. A study of the characteristics of automotive hydraulic dampers at high stroking frequencies.

[2] A nonlinear parametric model of an automotive shock absorber, SAE940869.

[3] Duym. Simulation tools, modeling, and identification, for an automotive shock absorber in the context of vehicle.

[4] Duym. Physical characterization of nonlinear shock absorber dynamics.

[5] Shock absorber modeling and experimental testing, SAE2007-01-0855.

[6] Physical modeling of a nonlinear semi-active vehicle damper.

[7] Dixon. 减振器手册.

[8] 俞德孚. 车辆悬架减振器的理论和实践.

[9] 张海, 等. 基于Easy5和Adams的液压减振器联合仿真,机床与液压.

[10] 王来钱, 等. 车用双筒液力减振器的建模与试验, 机电工程.

[11] 周新建, 等. 基于Easy5和Adams的双筒液压减振器扫频研究,机床与液压.

 

本网站转载的文章,版权归原作者所有,如有侵犯您的权益,请及时联系我们,我们将立即删除。

名称描述内容

  技术要点

相关内容

更多

品牌软件